Photonics Research

Photodynamic therapy (PDT) is a unique mode of treatment that employs a photosensitizer and light of a specific wavelength to eradicate cancer cells in a non-invasive manner. Upon activation, the photosensitizer generates highly reactive oxygen species (ROS) or other oxidizing agents, leading to cell death. Its history dates back to the early 20th century when scientists discovered that certain dyes could kill microbes under light exposure. Initial research focused on photosensitizer selection and light source application. With technological advancements in the 1970s, PDT began its application in cancer therapy. However, current PDT is mainly limited to skin and superficial tissue tumors due to the photosensitizers' sensitivity to visible light, which is absorbed by most biological molecules, limiting light penetration and reducing efficacy against deep-seated tumors. For greater penetration, near-infrared (NIR) light is ideal, given its lower absorption by biological tissues within the NIR window (700-1700 nm), allowing for better penetration and activation of photosensitizers deep within tumors, enhancing PDT's effectiveness.

 

To achieve deep-tissue photodynamic therapy, upconversion nanoparticles (UCNPs) have become a research focus. UCNPs doped with rare-earth elements such as erbium, gallium, and yttrium can convert NIR light into visible light through various upconversion emissions. In PDT applications, UCNPs allow deep tissue penetration and generate therapeutic effects under optimal activation wavelengths of photosensitizers by converting NIR to higher-energy visible or ultraviolet light. The conjugation of UCNPs with photosensitizers is crucial as it directly affects ROS generation efficiency. Among various photosensitizers, porphyrin (PPIX) is a focal point of research due to its excellent photophysical properties, biocompatibility, and effectiveness, and is the most widely used photosensitizer in clinical applications. Nonetheless, current research faces challenges, such as the limited photosensitizer load and stability on UCNPs, and their lack of precise targeting abilities towards tumor sites.

 

To address these limitations, Professor Xianfeng Chen's team from Shanghai Jiao Tong University, propose a deep-tissue photodynamic therapy technique based on photosensitizer-rich UCNPs, capable of achieving tumor-killing effects at depths exceeding ten millimeters. Relevant research results were recently published in Photonics Research, Volume 12, Issue 5, 2024. [ Hongrui Shan, Xueqian Wang, Qiheng Wei, Hailang Dai, Xianfeng Chen. Enriched photosensitizer for deep-seated-tumor photodynamic therapy[J]. Photonics Research, 2024, 12(5): 1024 ].

 

The research team successfully synthesized PPIX-PEI-UCNP@FA nanoparticles for deep-tissue photodynamic therapy, a novel composite material consisting of PPIX molecules, Yb and Er-doped UCNPs, PEI, and folic acid (FA). Traditional UCNPs and PEI modifications typically rely on surface coatings, which fail to utilize the spatial structure of PEI to enhance drug loading and light absorption efficiency. The team constructed a UCNP-core spatial nanosphere structure with a high specific surface area by connecting surface bifunctionalized UCNPs with highly branched PEI rich in amino groups, achieving a PPIX loading rate of up to 0.69 wt.%, and effectively reducing the toxicity of PEI using amino groups. The UCNPs extend the excitation wavelength to 980 nm, enabling a therapeutic penetration depth of over ten millimeters. The highly branched structure of PEI increases the PPIX loading capacity, generating a large amount of ROS and significantly enhancing tumor cell killing rates. Through FA functionalization, the drug can be specifically delivered to cancer cells. In in vivo experiments, intravenously injected nanoparticles bind to FA receptors on tumor cell membranes and are internalized. Under 980 nm laser irradiation, the material generates a large amount of ROS in deep tumor tissue, reducing the mitochondrial membrane potential, promoting the release of cytochrome c (Cyto c), and activating Caspase-3, one of the most critical apoptosis "executors" in the mitochondrial pathway, which is largely dependent on the release of Cyto c, ultimately leading to reduced ATP production and cell apoptosis.

 

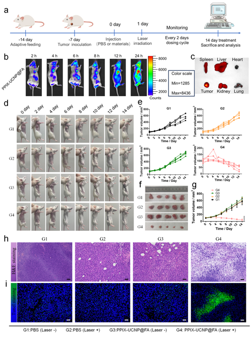
The research team conducted therapeutic studies using 4T1 tumor-bearing mice to validate the effectiveness of the proposed method. Figure 1(a) presents the establishment of the tumor model and subsequent treatment protocol. PPIX-UCNP@FA NPs were intravenously injected into mice, with their distribution within the body tracked. As shown in Figure 1(b), the fluorescence emission intensity in the tumor area gradually increased over time. Ex vivo fluorescence imaging of solid tumors 24 hours later revealed that, compared to other major organs, nanoparticle accumulation was significantly higher at the tumor site (Figure 1(c)). These results confirm the excellent tumor-targeting capability of PPIX-UCNP@FA NPs, whose specific accumulation at tumor sites enhances the precision of photodynamic therapy. Subsequently, 32 tumor-bearing mice were randomly divided into four groups for in vivo studies: G1: PBS (no laser), G2: PBS (with laser), G3: PPIX-UCNP@FA NPs (no laser), and G4: PPIX-UCNP@FA NPs (with laser). Tumor growth in mice was monitored by regular imaging and measurement of tumor volume (Figure 1(d)). Results indicated that tumor volume in groups G1 to G3 showed a gradual increase over time, while in group G4, tumor growth slowed initially and significantly decreased as treatment progressed (Figure 1(e)). On day 14 of the experiment, all mice were euthanized, and the tumors were dissected and photographed (Figure 1(f)). Analysis of tumor volume changes revealed a tumor inhibition rate of 54.01% for treatment combining PPIX-UCNP@FA nanoparticles and laser irradiation, compared to no significant tumor suppression observed with nanoparticles or laser irradiation alone (Figure 1(g)).

 

Figure 1 (a) Schematic diagram of the establishment of a 4T1 tumor model and treatment process. (b) Distribution of PPIX-UCNP@FA NPs in vivo at the scheduled time by a IVIS system. (c) Ex vivo imaging of major organs (heart, liver, spleen, lung, and kidney) and tumors at 24 hours. (d) Representative photographs of 4T1 tumor mice in different treatment groups on day 0, 2, 4, 6, 8, 10, 12, and 14. (e) Tumor change curve in each treatment group (n = 5 for each group). (f) Photographs of tumors after various treatments on day 14. (g) The average tumor volume variation of each group.

 

Professor Xianfeng Chen commented that, "This study opens new possibilities for deep-tissue photodynamic therapy. Thanks to the deep penetration ability of infrared light, the energy conversion of upconversion nanoparticles, and the high photosensitizer loading, we can achieve efficient light activation of deep tissues. This therapeutic technique has the potential to expand the application scenarios of current photodynamic clinical treatments." Researcher Hailang Dai remarked that, "Compared to conventional photodynamic therapy techniques, this study enables treatment beyond the superficial layers of living tissues, allowing for precise treatment of deeper pathological tissues while minimizing damage to surrounding healthy tissues. This holds significant implications for the non-invasive treatment of diseases."